In large companies, deals come in and out of the pipeline all the time, making it very difficult to forecast quarterly results and diagnose where the numbers are coming from. The Cloud9 Pipeline Accelerator Suite delivered everything sales teams needed to become dynamic pipeline management experts – including critical, real-time “what’s changed” information. Using our tools, sales teams improved their sales forecast accuracy and predictability, increased win rates, and boosted adoption of Salesforce and sales best practices.
Activity Breakdown
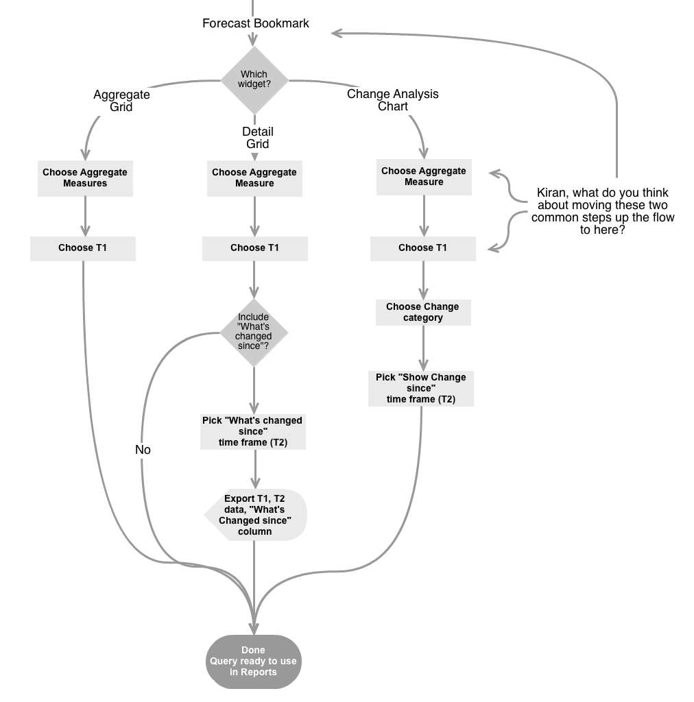
Configuration Flow
Query Editor
Sales teams were given applications for sales pipeline management and sales forecasting, email reports and alerts. Sales support teams got a report builder, SQL query manager, dashboard manager and a data loader.
The team members were the VP of Product Management, two project managers, a business analyst, a technical writer and myself. Our work supported all levels of the organization from executives, developers and QA teams, marketing, to customer support and field services. My deliverables included front end code, mockups, diagrams, written instructions, and marketing materials.




